外墙保温节能工作的宣贯培训会议
目 录
一、中华人民共和国行业标准外墙外保温工程技术规程(JCJ144—2004)
条文说明 1
二、工艺程序 6
三、工程验收 8
附录
1、四川省住房和城乡建设厅关于加强建筑节能产品备案证管理的通知 11
2、达州市建设工程质量安全监督站建筑节能外墙检查表 12
一、中华人民共和国行业标准
外墙外保温工程技术规程
(JCJ144—2004)
条文说明
《外墙外保温工程技术规程》JCJ144—2004为行业标准, 2005年3月1日起实施。
外墙外保温系统构造和技术要求
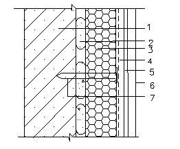
1 EPS板/XPS板薄抹灰外墙外保温系统
1.1 EPS板/XPS板薄抹灰外墙外保温系统(以下简称EPS板/XPS板薄抹灰系统)由EPS板/XPS板保温层、薄抹面层和饰面涂层构成,EPS板/XPS板用胶粘剂固定在基层上,薄抹面层中满铺玻纤网(如图1.1)。

图1.1 EPS板/XPS板薄抹灰系统
1—基层(砼墙及各种砌体墙);2—结贴层(粘结砂浆);
3—保温层(EPS板/XPS板);4—耐碱网格布;
5—抗裂防护层(抹面砂浆);6—饰面层(柔性耐水腻子+涂料);
7—塑料锚栓
1.2 建筑物高度在20m以上时,在受负风压作用较大的部位宜使用锚栓辅助固定。
1.3 EPS板宽度不宜大于1200mm,高度不宜大于600mm。
1.4 必要时应设置抗裂分隔缝。
1.5 EPS板薄抹灰系统的基层表面应清洁,无油污、脱模剂等妨碍粘结的附着物。凸起、空鼓和疏松部位应剔除并找平。找平层应与墙体粘结牢固,不得有脱层、空鼓、裂缝,面层不得有粉化、起皮、爆灰等现象。
1.6 应按本规程附录B第B.1节规定做基层与胶粘剂得拉伸粘结强度检验,粘结强度不应低于0.3MPa,并且粘结界面脱开面积不应大于50%。
1.7 粘结EPS板时,应将胶粘剂涂在EPS板背面,涂胶粘剂面积不得小于EPS板面积的40%。
1.8 EPS板应按顺序砌方式粘结,竖缝应逐行错缝。EPS板应粘结牢固,不得有松动和空鼓。
1.9 墙角处EPS板应交错互锁(图1.9a)。门窗洞口四角处EPS板不得拼接,应采用整块EPS板切割成行,EPS板接缝应离开角部至少200mm(图1.9b)。

图1.9(a)EPS板排板图
1—基层墙体;2—EPS板

图1.9(b)门窗洞口EPS板排列
1.10 应做好系统在檐口、勒脚处的包边处理。装饰缝、门窗四角和阴阳角等处应做好局部加强网施工。变形缝应做好防水和保温结构处理。
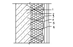
2 胶粉聚苯颗粒保温浆料外墙外保温系统
2.1 胶粉聚苯颗粒保温浆料外墙外保温系统(以下简称保温浆料系统)应由界面层、胶粉聚苯颗粒保温浆料保温层、抗裂砂浆薄抹面层和饰面层组成(图2.1.1和图2.1.2)。胶粉聚苯颗粒保温浆料经现场拌合后喷涂或在基层上形成保温层。薄抹面层中应满铺玻纤网。

2.2
图2.1.1 保温浆料系统
1—基层(砼墙及各种砌体墙);2—界面层(界面砂浆);
3—保温层(胶粉聚苯颗粒保温浆料);
4—抗裂防护层(抗裂砂浆+耐碱玻纤网格布);
5—饰面层(柔性耐水腻子+涂料)

图2.1.2 保温浆料系统
1—基层(砼墙及各种砌体墙);
2—界面层(界面砂浆);
3—保温层(胶粉聚苯颗粒保温浆料);
4—抗裂防护层(抗裂砂浆+热镀锌钢丝网);
5—饰面层(柔性耐水腻子+涂料)
2.2胶粉聚苯颗粒保温浆料保温层设计厚度不宜超过100mm。
2.3必要时应设置抗裂分格缝。
2.4基层表面应清洁,无油污和脱模剂等妨碍粘结的附着物,空鼓、疏松部位应剔除。
2.5胶粉聚苯颗粒保温浆料宜分遍抹灰,每遍间隔时间应在24h以上,每遍厚度不宜超过20mm。第一遍抹灰应压实,最后一遍应找平,并用大杠搓平。
2.6保温层硬化后,应现场检验保温层厚度并现场取样检验胶粉聚苯颗粒保温浆料干密度。
2.7现场取样检验胶粉聚苯颗粒保温浆料干密度不应大于250kg/m3 ,并且不应小于180kg/m3 。现场检验保温层厚度应符合设计要求,不得有负偏差。
3 EPS钢丝网架板现浇砼外墙外保温系统
3.1 EPS钢丝网架板现浇砼外墙外保温系统(以下简称有网现浇系统)以现浇砼为基层,EPS单面钢丝网架板置于外墙外模板内侧,并安装由6钢筋作为辅助固定件。浇灌砼后EPS单面钢丝网架板挑头钢丝和6钢筋与砼结合为一体,EPS单面钢丝网架板表面抹掺外加剂的水泥砂浆形成厚抹面层,外表做饰面层(图3.1)。以涂料做饰面层时,应加抹玻纤网抗裂砂浆薄抹面层。
3.2EPS单面钢丝网架板每平方米斜插腹丝不得超过200根,斜插腹丝应为镀锌钢丝,板两面应预喷刷界面砂浆。加工质量除应符合表3.2规定外,尚应符合现行行业标准《钢丝网架板水泥聚苯乙烯夹心板》JC623有关规定。
3.3有网现浇系统EPS钢丝网架板厚度、每平方米腹丝数量和表面荷载值应通过试验确定。EPS钢丝网架板构造设计和施工安装应考虑现浇砼测压力影响,抹面层厚度应均匀,钢丝网应完全包覆于抹面层中。
3.4φ6钢筋每平方米宜设4根,锚固深度不得小于100mm。

图3.1 有网现浇系统
1—现浇砼外墙;2—EPS单面钢丝网架板;
3—掺外加剂的水泥砂浆厚抹面层;
4—钢丝网架;5—饰面层;6—φ6钢筋
3.5在每层层间宜留水平抗裂分隔缝,层间保温板外钢丝网应断开,抹灰时嵌入层间塑料分隔条或泡沫塑料棒,外表用建筑密封膏嵌缝。垂直抗裂分隔缝宜按墙面面积设置,在板式建筑中不宜大于30m2,在塔式建筑中可视具体情况而定,宜留在阴角部位。
表3.2 EPS单面钢丝网架板质量要求

3.6应采用钢制大模板施工,并应采取可靠措施保证EPS钢丝网架板和辅助固定安装位置准确。
3.7砼一次浇筑高度不宜大于1m,砼需振捣密实均匀,墙面及接茬处应光滑、平整。
3.8应严格控制抹面层厚度并采取可靠抗裂措施确保抹面层不开裂。

图 水泥基复合膨化玻化微珠外墙外保温系统
1—基层(砼墙及各种砌体墙);2—界面层(界面砂浆);
3—保温层(水泥基复合膨化玻化微珠保温浆料);
4—抗裂防护层(抗裂砂浆+热镀锌钢丝网);
5—饰面层(柔性耐水腻子+涂料)
1、水泥膨化玻化微珠保温浆料:
以硅酸盐水泥、聚合物胶粉、添加剂、膨化玻化微珠等搅拌混合而成的干粉料;使用时加水配成膏体,抹在工作面上,硬化后形成保温层。
2、界面砂浆:
用于改善基层或保温层表面粘结性能的聚合物砂浆。
由高分子聚合物乳液和助剂配置的界面剂42.5普通硅酸盐水泥和中砂按一定比例拌合均匀制成的砂浆。
3、抗裂砂浆:
由胶凝材料、填料、纤维、外加剂搅拌混合制成,能够满足一定变形而不开裂的聚合物砂浆。
4、面砖粘结砂浆:
由普通硅酸盐水泥、砂、聚合物和添加剂制成的粘贴瓷砖专用砂浆。
5、保温系统采用面砖饰面时,面砖尺寸、重量不宜过大,应采用符合本规程要求的面砖粘结砂浆粘贴,禁止选用普通水泥砂浆或水泥浆粘贴。
6、界面砂浆、玻化微珠、水泥基复合膨化玻化微珠保温浆料机硬化后性能、抗裂砂浆、耐碱网格布、柔性腻子、饰面涂层、面砖粘结砂浆、面砖勾缝料、塑料锚栓、饰面砖、热镀锌电焊网以及附件的性能要求应符合规范要求。
7、水泥基复合膨化玻化微珠保温浆料层设计极限值为50mm,当大于40mm时,应采用热镀锌电焊网对保温层增设一层防护层,并用塑料锚栓固定在基层上。
8、应编制专项施工方案,经监理或减少单位批准后施工。
9、抹灰前对墙、柱连接缝应用电焊钢丝网片加固(基层的处理)。
10、基层墙面找平应采用水泥基复合膨化玻化微珠保温浆料。
11、无锚栓单层网:平面耐碱网布搭接宽度不应小于50mm,阴角处搭接宽度不应小于100mm,阳角处搭接宽度不应小于200mm。在门窗口角处应45度斜向加铺一道耐碱网格布,尺寸宜为400mm*300mm。
12、塑料锚栓有效锚固深度不小于25mm,塑料圆盘的直径不小于50mm。
二、工艺程序
1、涂料饰面外墙外保温工程施工一般按下列程序进行:基层处理→门窗四周堵缝→清理墙面→吊垂直、套方、弹抹灰厚度控制线→用保温浆料做灰饼、冲筋→涂刷界面砂浆→抹第一遍保温砂浆(厚度小于等于15mm)→抹第二遍保温砂浆→检验平整度、垂直度、厚度→弹分格线、开分格槽→抹抗裂砂浆→压入耐碱网布→验收→涂料饰面层施工。
2、面砖饰面外墙外保温工程施工一般按下列程序进行:
1)基层处理→门窗四周堵缝→清理墙面→吊垂直、套方、弹抹灰厚度控制线→用保温浆料做灰饼、冲筋→涂刷界面砂浆→抹第一遍保温砂浆(厚度小于等于15mm)→抹第二遍保温砂浆→检验平整度、垂直度、厚度→铺设加强型耐碱网布→钻孔安装锚固(入基层深度不小于25mm)→抹第一遍抗裂砂浆→压入耐碱网布→抹二遍抗裂砂浆→验收→涂料饰面砖施工。
2)门窗四周堵缝→清理墙面→吊垂直、套方、弹抹灰厚度控制线→用保温浆料做灰饼、冲筋→涂刷界面砂浆→抹第一遍保温砂浆(厚度小于等于15mm)→抹第二遍保温砂浆→检验平整度、垂直度、厚度→铺设加强型耐碱网布→钻孔安装锚固(入基层深度不小于25mm)→抹第一遍抗裂砂浆→压入耐碱网布→抹二遍抗裂砂浆→验收→涂料饰面砖施工。
施工要点
1、基层处理:先用钢丝刷清除基层墙面浮灰、油渍等,再用软刷清扫干净。门、窗框四周应用保温砂浆分层填塞密实,保温层包裹窗框尺寸控制在10~20mm。基层墙面平整度超过10mm时,应用保温浆料找平。
2、吊垂直、套方、弹抹灰厚度控制线:根据保温层厚度要求弹出抹灰控制线,
3、做灰饼、冲筋:用玻化微珠保温浆料做灰饼、冲筋。
4、涂刷界面砂浆:应事先对基层墙体浇水处理使墙体饱水面干,用滚刷或扫帚蘸取界面砂浆均匀涂刷于墙面上,不得漏刷,拉毛厚度1~2mm。砼基层墙面必须用界面砂浆拉毛处理,
5、保温层施工:保温层施工应分层进行,每层施工厚度不宜超过15mm,涂抹时应抹平压实;分层抹灰间隔不宜少于3天;待厚度达到冲筋厚度时,用大杠压实、搓平。
6、分格缝及滴水槽施工:根据设计要求在膨化玻化微珠保温浆料层上弹出分格线的位置,采用厚度不大于抹面层厚度的分隔条,将分隔条固定在保温层表面,待抗裂砂浆涂刷结束后将分隔条取出形成分隔缝,用有机硅或丙烯酸防水涂料涂刷分隔槽2遍,不得漏涂。
7、抗裂砂浆施工:抗裂砂浆抹面施工必须检查保温层凝固、干燥程度,满足要求后方可进行康乐砂浆防护层施工。抗裂砂浆施工时,同时在檐口、窗台、窗楣、雨篷、阳台、压顶以及突出墙面的顶面做出坡度,下面应做出滴水槽或滴水线,并做好防水处理。
8、网格布的施工:(1)无锚栓单层网:用铁抹子在保温层上抹抗裂砂浆,刮平,用铁抹子将耐碱网布压入抗裂砂浆中,要求耐碱网布竖向铺贴并全部压入抗裂砂浆内;耐碱网布不得有干贴现象,粘贴饱满的应达到100%;平面网格布搭接宽度不应小于50mm,阴角处网格布的搭接宽度不应小于100mm,阳角处网格布的搭接宽度不应小于200mm;两层搭接网布之间要布满抗裂砂浆,严禁干茬搭接。在门窗口角处洞口边角应45°斜向加铺一道耐碱网布,耐碱网布尺寸宜为400mm×300mm。
(2)有锚栓网(面层为饰面砖):从顶层开始沿阳角处开始铺设加强型耐碱网布,从网孔中安装膨化钉,膨化钉在基层的锚固长度不小于25mm,每平方米锚固点不小于6个;使网格布脱离保温层表面,抹3~4mm厚抗裂砂浆,用镊子将网格布剔除再抹平抗裂砂浆,使网格布在抗裂层中间;待固化后抹第二遍抗裂砂浆3~4mm,压入第二层网格布,刮平并拉毛,网格布搭接部位处理童单层网格布的做法。
9、钢丝网施工:从顶层开始沿阳角处开始铺设加强型耐碱网布,从网孔中安装膨化钉,膨化钉在基层的锚固长度不小于25mm,每平方米锚固点不小于6个(按图集或设计要求);钢丝网固定后再有突出部位用钢丝做成V形卡子压入,钢丝网的搭接宽度不小于50mm,固定阴阳角钢丝网前应将钢丝网折成90°直角;钢丝网固定后用抗裂砂浆刮慥3~4mm,刮慥时用抹子将钢丝网叠出使钢丝网处于抗裂砂浆中间;待固化后抹第二遍抗裂砂浆3~4mm,刮平并拉毛。
外墙为饰面砖施工时,可按8第(2)或9条选作。
10、饰面层的施工:按相关规范规定进行。
三、工程验收
3.1外墙外保温工程应按现行国家标准《建筑工程施工质量验收统一标准》GB 50300规定进行施工质量验收。
3.2外保温工程分部工程、子分部工程和分项工程应按表0.2进行划分。
3.2外保温工程分部工程、子分部工程和分项工程划分
外保温工程分部工程、子分部工程和分项工程划分

3.3分项工程应以每500—1000㎡划分为一个检验批,不足500㎡也应划分为一个检验批;每个检验批每100㎡应至少抽查一处,每处不得小于10m2。
3.4主控项目的验收应符合下列规定:
1外保温系统及主要组成材料性能应符合本规程要求。
检查方法:检查型式检验报告和进场复检报告。
2保温层厚度应符合设计要求。
检查方法:插针法检查。
3EPS板薄抹灰系统EPS板粘结面积应符合本规程要求。
检查方法:现场测量。
4无网现浇系统粘结强度应符合本规程要求。
检查方法:本规程附录B第B.2节。
3.5一般项目的验收应符合下列规定:
1EPS板薄抹灰系统和保温浆料系统保温层垂直度和尺寸允许偏差应符合现行国家标准《建筑装饰装修工程质量验收规范》GB 50210规定。
2现浇砼分项工程施工质量应符合现行国家标准《混凝土结构工程质量验收规范》GB 50204规定。
3无网现浇系统EPS板表面局部不平整处的修补和找平应符合本规程要求,找平后保温层垂直度和尺寸允许偏差应符合现行国家标准《建筑装饰装修工程质量验收规范》GB 50210规定。
厚度检查方法:插针法检查。
4有网现浇系统和机械固定系统抹面层厚度应符合本规程要求。
检查方法:插针法检查。
5抹面层和饰面层分项工程施工质量应符合现行国家标准《混凝土结构工程质量验收规范》GB 50210规定。
6系统抗冲击性应符合本规程要求。
检查方法:本规程附录B第B.3节。
3.6外墙外保温工程竣工验收应提交下列文件:
1外保温系统的设计文件、图纸会审、设计变更和洽商记录;
2施工方案和施工工艺;
3外保温系统的型式检验报告及其主要组成材料的产品合格证、出厂检验报告、进场复检报告和现场验收记录;
4施工技术交底;
5施工工艺记录及施工质量检验记录;
6其他必须提供的资料。
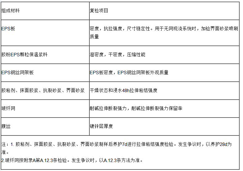
3.7外保温系统主要组成材料复检项目应符合表0.7规定。
表0.7外保温系统主要组成材料复检项目

附件1:四川省住房和城乡建设厅关于加强建筑节能产品备案证管理的通知