喜报丨中申华达公司又一监理项目获得省级建筑安全生产标准化工地奖
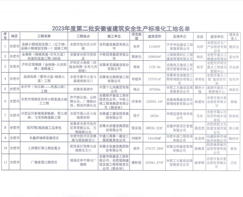
近日,安徽省建设工程质量与安全协会公布了2023年度第二批安徽省建筑安全生产标准化工地名单,中申华达公司监理的金融小镇规划支路二(辽宁路-金融小镇规划支路)道路工程项目获得该奖项。在此对中申华达公司又一监理项目成功获奖表示热烈地祝贺,并对支持及关心公司发展的社会各界表示由衷地感谢。
中申华达公司,专注于工程监理高质量发展,致力于企业转型升级,采用信息化手段为业主提供项目立项、工程规划、工程勘察设计、工程咨询、招投标、施工监理、项目运行等全过程咨询一站式服务。在今后的工作中,中申华达公司将戒骄戒躁,踏实苦干,为建筑行业提供更多高品质监理服务。

